Trabajando con la Checkout UI incorporada
Hemos incluido unCheckoutPanel como parte de nuestro conjunto de Boilerplates. Al igual que el resto de los boilerplates, estos se acceden a través de nuestro BoilerplatesFactory. Consulte Inicie su juego para más información.
En resumen, con el prefab CheckoutPanel ubicado en Assets/**/Resources/Checkout/CheckoutPanel, puede abrir fácilmente el CheckoutPanel usando el BoilerplateFactory:
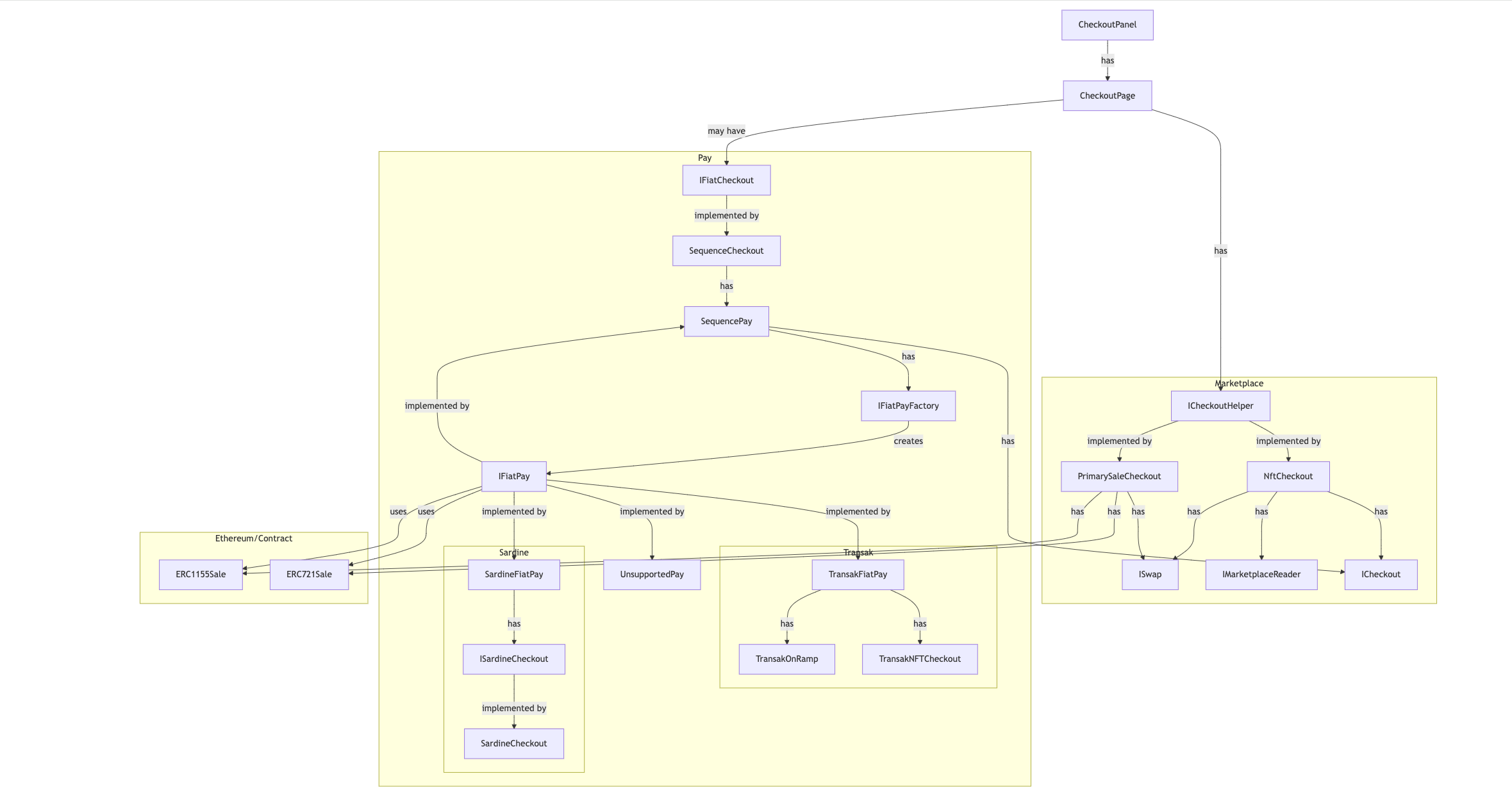
ICheckoutHelper y fiatCheckoutInstance implementa la interfaz IFiatCheckout.
Actualmente hay dos implementaciones de ICheckoutHelper disponibles: NftCheckout y ERC1155SaleCheckout para Marketplaces de ventas secundarias y ventas primarias ERC1155, respectivamente. Pronto estará disponible una implementación para ventas primarias ERC721.
SequenceCheckout es actualmente la única implementación de IFiatCheckout disponible; admite tanto Marketplaces de ventas secundarias como ventas primarias ERC1155. El soporte para ventas primarias ERC721 llegará pronto a SequenceCheckout.
Cómo funciona
Puede ser útil comprender cómo se integra el ecosistema de Checkout, especialmente si quiere crear su propio panel/modal de pago personalizado. Este diagrama ayuda a entender cómo está estructurado el sistema.
CheckoutPage (y relacionados), puede servir como una excelente referencia si decide escribir su propia lógica de interfaz de usuario personalizada.